制冷商情
制冷商情
制冷人的贴身“智库”
理性采购  就上中国制冷品牌榜!

国网4月“黑名单”汇总!多家电缆企业中招!

原创  2020-05-12 朗读文章
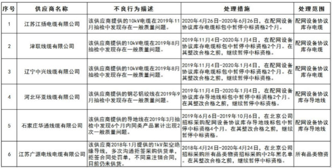
  2020年4月份,国家电网电子商务平台公布了供应商不良行为处理名单,依据《国家电网公司供应商不良行为处理管理细则》的有关规定,对出现产品质量问题、履约不诚信等问题的供应商进行了处理。处理措施主要包括:暂停中标资格、列入黑名单等。
电缆企业
  图片来源百度
  小编现将4月内被列入国网“黑榜”的电缆企业汇总如下,仅供大家采购、招标时参考。被通报的企业积极配合整改。(点击图片,查看清晰大图)
  1
  国家电网公司
  关于供应商不良行为处理情况的通报
电缆企业
  2
  国网新疆电力有限公司
  关于供应商不良行为处理情况的通报
电缆企业
  3
  国网山西公司
  关于供应商不良行为处理情况的通报
电缆企业
  4
  国网冀北电力有限公司
  关于供应商不良行为处理的通报
电缆企业
  5
  国网北京市电力公司
  关于供应商不良行为处理情况的通报
电缆企业
  6
  国网浙江省电力有限公司
  关于供应商不良行为处理情况的通报
电缆企业
  7
  国网河北省电力有限公司
  关于供应商不良行为处理情况的通报
电缆企业
  注:本文信息均来自国家电网官方网站,缆资讯转载不作修改,不对任何企业持任何态度。

来源:缆资讯 | 编审:匡小娟
点击查看中国制冷行业品牌榜……
打开全文
评论 0
查看全部 0 条评论
2026携手强华一起,“涨”握市场  把握节秦

相关文章

                      中国制冷品牌榜
                      地区分类品牌榜
                      我要宣传 强华客服: 点击拨号 18273191765
                      强华信息 《制冷商情》 | 中国冷博会 | 制冷名录 | 北极熊奖