制冷商情
制冷商情
制冷人的贴身“智库”
理性采购  就上中国制冷品牌榜!

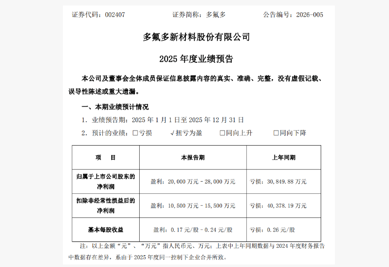
多氟多2025年度预告扭亏

  2026-01-28 朗读文章

  1月26日晚间多氟多披露业绩预告。公司预计2025年实现归属于上市公司股东的净利润2亿元-2.8亿元,上年同期亏损3.08亿元。公告指出:预告期内,受益于新能源汽车及储能市场需求的快速增长,公司六氟磷酸锂、新能源电池等主要产品销量同比大幅提升,带动毛利实现显著增长。与此同时,公司坚守契约精神,按约定执行部分长期协议中的低价订单,对本期盈利水平造成一定影响。

1

来源:互联网 | 编审:王钰
点击查看中国制冷行业品牌榜……
打开全文
评论 0
查看全部 0 条评论
2026携手强华一起,“涨”握市场  把握节秦

多氟多相关文章

                      中国制冷品牌榜
                      地区分类品牌榜
                      我要宣传 强华客服: 点击拨号 18273191765
                      强华信息 《制冷商情》 | 中国冷博会 | 制冷名录 | 北极熊奖